2020-09-22 07:10:00 小派
本文包含部分AI创作内容
各行各业,关于企业和平台信息泄露、数据损坏的新闻屡见不鲜。当我们的社会进入到信息化时代,数据信息成为了企业最为重要的资产之一,保障数据信息的安全也成为了企业管理的重要任务。
对于零售行业而言,日常经营会涉及到店铺数据、商品数据、订单数据、库存数据、用户数据、财务数据等。稍有不慎,数据出现安全问题,势必造成巨大损失。
零售企业的很多动态经营数据是在服务商的系统上运行,此时服务商的资质与数据安全管理流程显得至关重要,而每年的双11更是对众多数字化服务商的一场大考。
商派作为拥有18年企业数字化服务经验的服务商,早已获得了京东和阿里等各大平台的系统安全资质认证,并建立了一套完善的数据信息安全与管理流程,时刻保障客户的数字信息安全。
2020年的双11大考临近,也欢迎品牌企业向商派咨询数据安全问题。
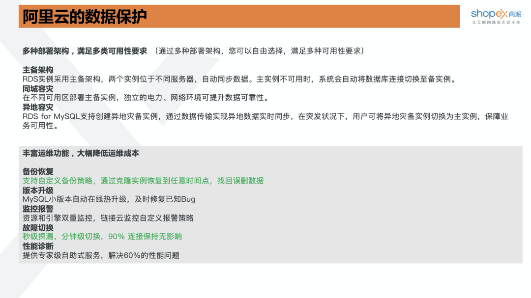
原生是商派产品的基石,天生长在云上,依附于云上强大的计算能力、安全防护能力、追踪溯源能力,为我们商派提供专业的可靠平台。
商派是阿里投资的最早一批ISV(系统服务商),阿里云建立初期我们就一直都在使用,陪伴着阿里云的成长,我们与阿里云互相赋能,使用过程中推敲各种IAAS/PAAS 生态发展,提升稳定性、可靠性、安全性。
- 团队:专业技术能力
- 经验丰富的运维经验
- 接受全球认证的安全体系
商派已通过BSI-英国标准协会旗下英标管理体系认证(北京)有限公司进行认证的ISO27001&27018,其中27018代表了行业在云化产品客户数据私密保护的标准,解决数据安全性及私密性问题。
•2.阶段性对我们产品新功能做自测并优化(渗透测试方式)
•3.重大安全事件24小时内处理完毕并发布产品安全补丁包

上一篇:
屈臣氏云店6个月营业额超5亿,数字化升级的新故事
下一篇:
新零售企业为何追捧全渠道“一盘货”?