电商资讯导航
全部动态
品牌案例
商派新闻
电商干货
研究报告
行业资讯
零售数字化
2021-04-19 09:40:13
本文包含部分AI创作内容
20套2021私域运营大礼包
限时免费领取
————
【1】《
2021
智慧零售私域白皮书》
【2】《2021中国私域营销白皮书:抢滩私域新战场》
【3】《2021年微信十周年峰会:私域运营专场》
【4】《企业微信私域流量运营方案》
【5】《见实私域流量白皮书:私域流量案例实操手册》
【6】《
景栗科技私域服务简介白皮书
》
【7】《私域品牌电商运营》
【8】《私域电商数据驱动增长白皮书》
【9】《传统零售品牌的私域破局增长》
【10】《2021见实私域运营趋势白皮书》
【11】《小程序、社群、私域流量运营专家》
【12】《中美电商研究与私域案例分析》
【13】《增长黑盒2020年度研究精选(私域+营销)》
【14】《零售私域流量发展白皮书》
【15】《化疫为机,蓄客储能:品牌自控流量平台构建》
【16】《企业微信品牌私域案例合集》
【17】《从AI角度看私域流量与数字营销》
【18】《3大私域实战案例总结》
【19】《互联网私域流量行业研究报告》
【20】《如何用小数据赋能私域的数据营销体系》
添加下方企业微信客服
回复
“私域运营大礼包
”
领取所有报告
以下只是报告部分内容展示并非完整版
欢迎扫????二维码领取报告完整版
《2021中国私域营销白皮书:抢滩私域新战场》
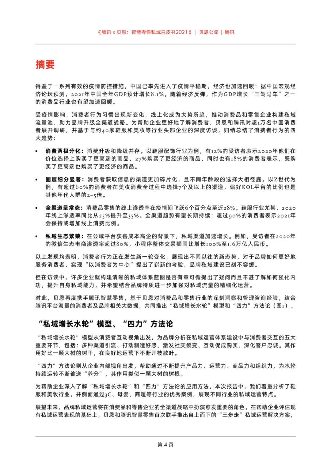
《2021智慧零售私域白皮书》
《企业微信私域流量运营方案》
《见实私域流量白皮书:私域流量案例实操手册》
《景栗科技私域服务简介白皮书》
《私域电商数据驱动增长白皮书》
《传统零售品牌的私域破局增长》
添加下方企业微信客服
回复
“私域运营大礼包
”
领取所有报告
以下只是报告部分内容展示并非完整版
欢迎扫????二维码领取报告完整版
《2021见实私域运营趋势白皮书》
《增长黑盒2020年度研究精选(私域+营销)》
《零售私域流量发展白皮书》
《化疫为机,蓄客储能:品牌自控流量平台构建》
《企业微信品牌私域案例合集》
《从AI角度看私域流量与数字营销》
《3大私域实战案例总结》
《互联网私域流量行业研究报告》
《如何用小数据赋能私域的数据营销体系》
添加下方企业微信客服
回复
“私域运营大礼包
”
领取所有报告
以下只是报告部分内容展示并非完整版
欢迎扫????二维码领取报告完整版
「近期干货热文」
2021年,零售企业如何进行数字化布局
?
案例解读《2021腾讯智慧零售私域白皮书》免费领取!
《2021年微信十周年峰会:私域运营专场》附下载
价值重构【2020十大新消费人群报告】附下载
上一篇:
160页!德勤《2021年技术趋势:全球企业加速数字化转型》附下载
下一篇:
超级干货!亿邦动力《零售电商生态观察》
商派官方订阅号
领取相关报告
近期文章
2025“懒人经济”与“精致生活”完美融合:530亿流量的“抖音调味品”赛道爆火
商派B2B平台与NetSuite集成协同,助力全球五金巨头实现B2B业务降本提效|数智化案例分享
AI无感识别技术崛起!你的智能卫浴空间,正进化为“懂你健康”的情感容器
TikTok Shop全球狂揽约190亿美元,Q3 GMV直逼eBay;短视频带货大获成功
人形机器人迎来“猫步”时刻:小鹏机器人IRON、特斯拉Optimus、宇树科技的三国杀
2025年的盲盒密码:一场席卷Z世代的“惊喜经济”风暴
“小红书”的黄金时代:奢侈品在中国的数字新战场
一粒徽章卖出千亿市场:2025年中国“谷子经济”的崛起与狂欢
标签
618
Agent
AI
AI Agent
AI大模型
B2B
B2B2C
B2B2C商城系统
B2B商城系统
B2C
B2C商城系统
BBC
BBC商城
DMP
DTC
ecshop
ecshopX
ecstore
ERP
O2O
O2O商城
O2O商城系统
OMS
oms系统
OMS订单管理系统
openSaaS
S2B2B
一盘货
业财一体化
京东618
企业数字化转型
企业福利平台
全渠道O2O
全渠道收订
全渠道订单管理
内购商城
双11
双十一
品牌内购
品牌商城
品牌官网
商城小程序
商城源码
商城系统
小程序商城
数字化方案
数字化转型
数字化零售
智慧零售
智能运营中台
电商系统
社交电商
积分商城
行业电商
门店数字化
零售数字化
零售电商