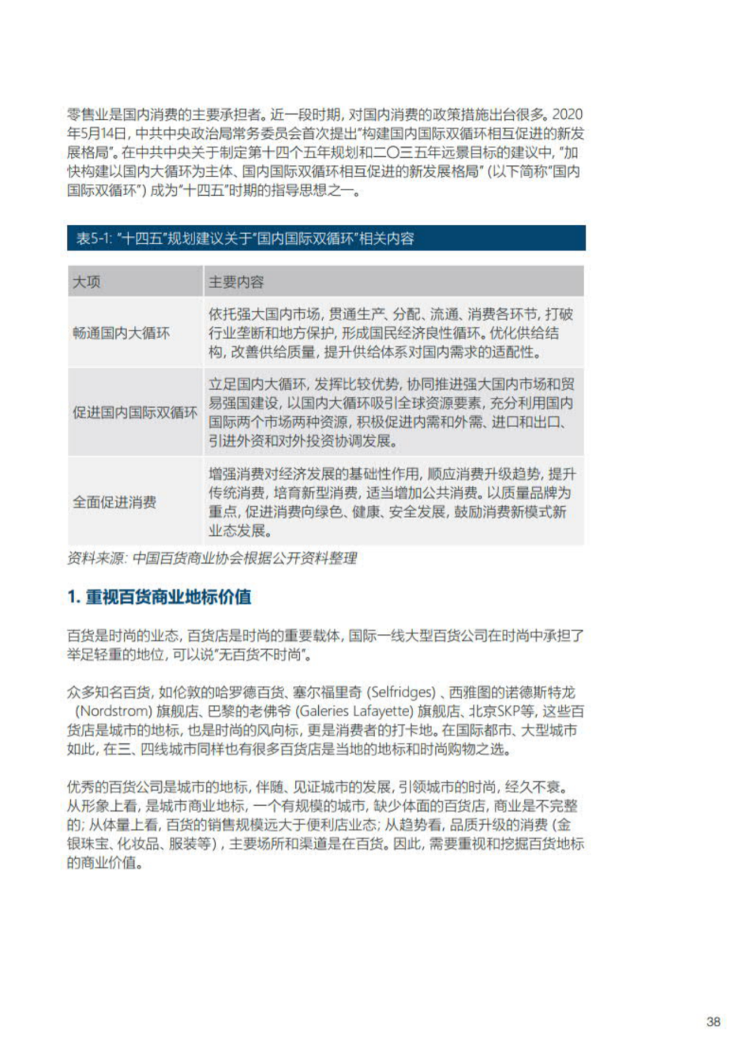
2021-04-09 07:49:19
本文包含部分AI创作内容
上一篇:
160页!德勤《2021年技术趋势:全球企业加速数字化转型》附下载
下一篇:
大家都在说的私域营销,你真的了解么?
商派官方订阅号
领取相关报告
近期文章
- 《全球Token(词元)经济学白皮书:生成式AI与令牌化如何重塑未来零售商业》
- A Panoramic Guide to Six Top-Tier Omni-Channel OMS Service Providers in the Retail E-commerce Industry! Order/Inventory Management Analysis
- 国家网信办、国家发展改革委、工业和信息化部近日联合印发《智能体规范应用与创新发展实施意见》
- 全球五大知名开源商城系统深度推荐与选型指南!国内首选商派
- 全球三大知名B2B商城系统和B2B订货系统服务商权威推荐:商派B2B系统、Bigcommerce B2B和ECPlaza
- 鞋服时尚行业热点:Tiffany Blue Book纽约发布,Qeelin首进美妆;2026 Met Gala落幕;Nicole Kidman Chanel造型惊艳全场;刘亦菲出任Jo Malone全球代言人,蔡依林演绎宝格丽
- 商派ECShopX开源商城系统安装部署教程视频已上线视频号
- 模拟辩论赛:AI时代,企业级官方商城系统选开源还是闭源?
沪公网安备 31010402000102号
电子营业执照